欢迎来到易镀!
测评
 
 
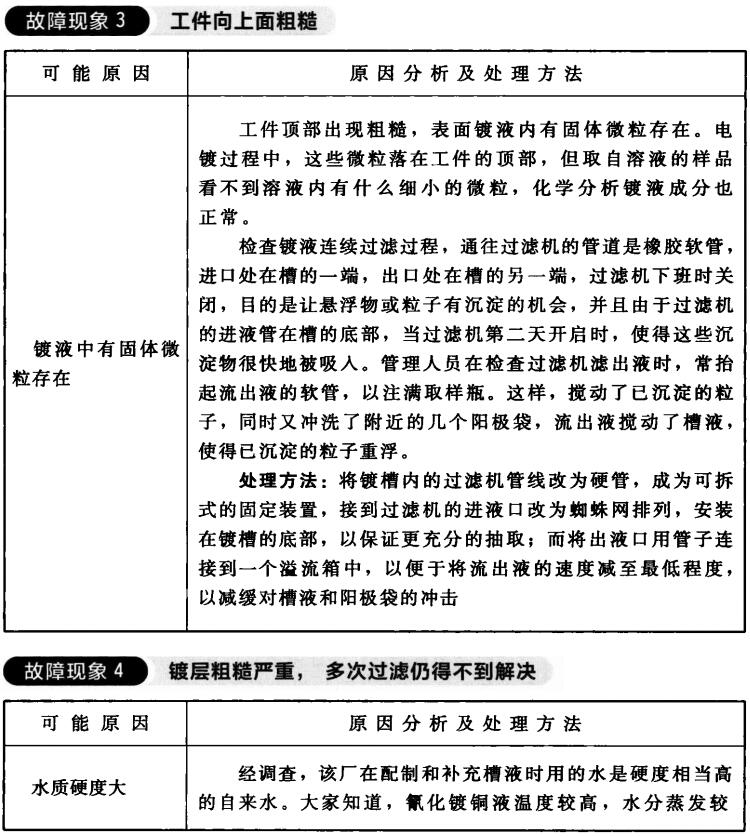
氰化镀铜故障如何处理?(2)?
2023-03-29
浏览人数
回答



本文转载自《电镀故障手册》编著    谢无极
(想查询更多表面处理文章,您可以扫描下方二维码点击关注公众号:易镀,公众号内有更多详细的表面处理文章,欢迎您的订阅)
易镀,十分专业的表面处理信息平台,金属表面处理/镁合金蚀刻剂/镁合金除油剂/镁合金漂白剂/镁合金转化膜/环保铝除灰剂/铝三价铬钝化剂/低磷化学镍/铝中磷化学镍/高磷化学镍/银光剂/银保护等。
表面处理难题可咨询:13600421922(程生)

  • 移动端
    移动端
  • 官方公众号
    官方公众号

Copyright © 2021 深圳市恒享表面处理技术有限公司  All Rights Reserved  备案号:粤ICP备09192382号  技术支持:易百讯 - 深圳网站建设

电话:13600421922(程生)邮箱:office@haschemical.com